Action Domain:  

Arenas for Achieving (PH'1Q•)

Overview

The Arenas for Achieving are about questioning to energize activity.

The 7 Q-Arenas for Achieving are each presented briefly here

The pairing of these Arenas is explained here.

The interaction pattern of the 7 Arenas is proposed here.

In this webpage, after providing a summary Table of the 7 Arenas, there will be further Tables and diagrams related to each of the Arenas, specifically:

a) the Types in the Arena

b) the Spiral of Growth in the Arena

c) the Tree of the Arena

The formulations are summary propositions. Being at an early stage of drafting, they need correction, expansion, refinement and improvement.

Achieving in the Q-Arenas is provisionally expressed as momentum. Despite not being a specific achievement, generation of energy and momentum is often a necessity and provides the opportunity for learning. Labels to help grasp each of the Arenas are shown in the Table below.

PH'2 Label for Momentum
Constituent Types
Typology
PH'2Q•t
Spiral
PH'2Q•C
Hierarchy
PH'2Q•H
Tree
PH'2Q•HK
Struct Hier
PH'2Q•sH
Str Hier Tree
PH'2Q•sHK
  Momentum within
an Achieving Arena
Ways of
Energising
Progressively strengthening... Levels in the Achieving Arena Dynamic Determinants Context of the Knowing Arena Socio-emotional Engagement
•Q7 Creative energy
Imaginist (T7) guided by Rationalist (T1)
... to direct motivation ... motivated participation ... of a ... of motivated achievement n/k n/k
•Q6 Management energy
Structuralist (T6) guided by Imaginist (T7)
... to exercise authority ... personal influence ... of an ... of accountable authority n/k n/k
•Q5 Project energy
Systemicist (T5) guided by Structurallist (T6)
... to depict development ... management of change ... of an ... of articulate leadership n/k n/k
•Q4 Social energy
Dialectic (T4) guided by Systemicist (T5)
... to handle disputes ... resolution of disputes ... of a view ... of genuine compromise n/k n/k
•Q3 Practical energy
Opportunist (T3) guided by Dialectic (T4)
... to force change ... pressure for change ... of a ... of post-crisis viability n/k n/k
•Q2 Solutions energy
Empiricism (T2) guided by Opportunist (T3)
... to identify a problem ... problem assessment ... of a ... of specific improvement n/k n/k
•Q1 Focused energy
Rationalist (T1) guided by Empiricist (T2)
... to check activity ... goal delivery ... of an ... of operating effectiveness n/k n/k

Q1: Operating Effectiveness

Effectiveness is the primary requirement of any operation. This requires energy to be focused and directed so that the goal is delivered.

The problem is that practices and policies often become habits and go unquestioned even as circumstances change. Complacency sets in if processes are not questioned.

  Ways (t) to
Check Activity
TET
Modes/Stages (μ/Φ) in
Strengthening Delivery
Spiral
Hierarchy (L) for
Operating Effectiveness
Tree
7 Systematic Evaluation Evaluative Review Reviewing
6 Expert Views Expert Stann Expertise
5 Quantitative Targets Quantitative Targets Target-setting
4 Planning Guidelines Planning Recommendations Planning
3 Political Sensibility Political Adaptation Politics
2 Administrative Efficiency Administrative Machinery Administration
1 Operational Practices Operational Practices Practices

PH'1Q1t: Ways to Check Activity

Ways to check activity were developed from the application of styles to the Decision Typology (PH'1). The ways are distinctively different as evidenced in the matrix below.

Approaches:
Practitioner Administrative Political Planning Quantitative Ideological Realistic
Purpose To maintain standards in current practice. To ensure smooth operation of the organisation. To develop an effective general consensus. To harmonize individual and organisational goals. To specify numerical targets defining success. To enable higher values to affect the world of action. To offer what is of proven value.
Goal Quality Category- and case-specific goals. Detailed, precise, situation-based goals. Based on well-understood and widely accepted values. Comprehensive and systematized sets of goals. Input, output or process goals. Transformative, progressive, inspiring goals. Evidence-based, well-tested, reliable and validated goals.
Titles/Labels Practitioner, professional, technician. Administrator, organiser, bureaucrat. Mediator, promoter, political operator, advisor. Planner, project leader. Analyst, monitor, statistician. Expert, advocate, champion. Evaluator, investigator.
Origin Pressures from inculcated value systems. The desire for ideas to work in a resource-limited and complex environment. Pressures from vested interests. The desire for coherent development. The desire to monitor and to measure precisely. Pressures from ideals. The desire for scientifically valid good results.
Reference Group Occupational spokesmen. Superiors and subordinates. Constituencies. Steering body. Line-manager. Disciplinary leadership, ideologues. Community of inquirers.
Processes Discuss with colleagues, appeal to authority, apply experience. Analyse rationally, follow precedent, consult formally, document carefully. Float ideas, network, persuade, mollify, orchestrate communication. Convene fora, agree values, provide info, explore options, get feedback. Collect and analyse data, note trends, check accuracy. Promote relevant ideals, articulate principles, debate alternatives. Review evidence, inquire, identify key factors, disseminate guidance, run pilots.
Style Natural, spontaneous, focused. Impartial, methodical, prudent. Pragmatic, flexible, energetic, diplomatic. Exploratory, iterative, intellectual. Meticulous, precise, mechanical. Crusading, aspirational, educative. Authoritative, convincing, bounded.
Plotting ways to check activity against current operations (X-axis) and worker engagement (Y-axis).

The ways were then considered in relation to an enterprise and plotted according to whether they have high or low focus on current operations (X-axis) and on worker engagement (Y-axis).

As usual, the ways fall into four quadrants. Approaches in diametrically opposite quadrants engender a degree of antagonism.

UR are complex and analytical, while the LL are simple and expedient;
LR is about actions, while UL is about orientations.

The inner circle defines practical and rationalways to check.
The outer circle defines ideal and contestable ways to check.
The two circles fuse in operational practices which must be both practical and evidence-based i.e. "best" practice based in evidence is supposed to become convention.

The arrows indicate natural tendencies to gain confidence in processes in use i.e. those in operations look to best practices, administrators feel safer with given targets and numbers, political players appeal to experts with their theories and ideals, planners wish their guidelines to be based on systematic evaluations.

 

 

 

 

PH'1Q1C: Stages in Strengthening Delivery

Spiral trajectory of stages based on modes of goal-engagement to strengthen delivery: Q1

In this framework, the ways to check activity, having been plotted,
are then viewed as modes of goal-engagement.

Delivery assumes conventional operational practices (μ1), which need to be adapted to ever-changing enterprise conditions.

These modes comprise distinctive sets of principles and values for fitting goals and activities to enterprise realities and ensuring the group engages with these.

Cycle-1 modes progressively ensure such adaptation, initially by proper administration (μ2), then by political checks(μ3), and finally by ensuring progress is consistent with planning guidelines (μ4).

In Cycle-2, the last three modes improve certainty and confidence: initially via precisely specified targets (μ5), then by accordance with expert inputs (μ6) and finally via evaluative review (μ7).

Enterprise effectiveness demands a progression from engagement based on convention and aspirations to one based on knowledge and evidence

Drivers for the evolutionary progression through these modes appear to be: (a) pressures for results, (b) group aspirations, (c) needs for enterprise coherence, and (d) undesirable consequences of previous Stages pushed to extremes.

PH'1Q1HK: Determinants of Operational Effectiveness

As usual, a Tree can be created from the essence of each of the 7 modes and this provides for dynamics between the determinants of operational effectiveness.

The dynamic duality to be applied is personal/individual v social/organizational.

The internal duality revealed is potentials/expectations v goals/standards.

The psychosocial pressures are performance as the underpinning force derived from the Action-RL1 and not shown in the diagram, and then performance based on the Q1 position, and finally autonomy (from Rationalist-PH'1L1 deciding) and certainty (from Empiricist-PH'1L2 deciding).

Determinants of operational effectiveness: Tree pattern Q1

PH'1Q1sH: Not investigated: Name Unknown

PH'1Q1sHK: Not investigated: Name Unknown

Q2: Specific Improvement

Improvement to the status quo is a desirable requirement of any course of action. This requires energy to be directed towards solutions to specific problems that are impeding achievement.

Commonly problems go unnoticed or worked around rather than being directly addressed. The enterprise then needs to be jolted out of its complacency.

  Ways (t) to
Identify a Problem
TET
Modes/Stages (μ/Φ) in Strengthening
Problem Assessment
Spiral
Hierarchy (L) for
Specific Improvement
Tree
7 Current Predictions System Predictions Prediction
6 Cooperation Tensions Cooperative Efforts Cooperation
5 Operational Dysfunction Operational Functioning Operations
4 Retrospective Evaluation Retrospective Evaluation Evaluation
3 Systematic Investigation Systematic Investigation Investigation
2 Expert Appraisal Expert Appraisal Expertise
1 Targeted Monitoring Routine Monitoring Monitoring

Note: Differences between Ways and Modes have not been clarified.

PH'1Q2t: Ways to Identify Problems

Ways to identify problemswere developed from the application of styles to the Decision Typology (PH'1). The ways are distinctively different as evidenced in the matrix below.

Approaches:
Targeted Monitoring Expert
Appraisal
Systematic Investigation Retrospective Evaluation Operational Dysfunction Cooperation Tensions Current
Predictions
Origin Problems emerge as statistical blips or presenting facts. Problems are perceived through experience and immersion. Problems are discovered by impartial inquiry. Problems are defined and elucidated by applying values and seeing significance. Problems present as obstacles to activities and results. Problems present as impediments to joint work. Problems are revealed if expectations are not met.
Use Via routine scanning. For rapid assessment. To get clarity and determine causation. To place in perspective. For practical progress. For harmonious progress Anticipation and prevention.
Titles/Labels
of Users
Monitor, statistician, supervisor, manager. Expert, old-hand, professional, specialist. Investigator, inquirer, researcher. Evaluator, assessor, reviewer. Doer, worker, staff, manager, achiever. Organiser, convener, administrator, coordinator, chairman Thinker, modeller, theorist, strategist.
Processes Computerized data collection and analysis; meetings, walkabout. Interpretation of the meaning of the anomalous data or identified problem. Thematic, systematic, focused, in-depth study.     Feedback  
Reference: 
internal
Headquarters, staff post, IT department. Specialist disciplines. Superior, R&D department. Steering group, planning department. Managers and workers. Management teams, working parties.  
Reference: external
Watchdog, regulatory authority, auditors. Specialist consultancy. Specialist consultancy Specialist consultancy Customer, client, supplier, sub-contractor. Steering group, Boards. Paradigms, theories.
Style External, uninvolved, regular. Internal, immersed. Penetrating, dispassionate but involved. Value-driven, systemic, future-oriented Pragmatic, dynamic, opportunistic. Willingness, openness. Theoretical, failure-oriented.
Plotting ways to identify problems against problem resolution (X-axis) and dependence on openness (Y-axis): Q2

TET Analysis: The ways were then considered in relation to an enterprise and plotted according to whether they are high or low in regard to concern for problem resolution (X-axis) and in their dependence on openness (Y-axis).

As usual, the ways fall into four quadrants. Approaches in diametrically opposite quadrants engender a degree of antagonism.

» UR proposes problems, while LL presents problems;
» LR directly reveals problems, while UL is about exposing problems.

The inner circle contains direct focusedways to identify problems.
The outer circle contains indirect implicit ways to identify problems.
The two circles fuse in targeted monitoringwhich can offer both a focus and indirect evidence.

The arrows indicate natural preferences for forestalling problems i.e. targeted monitoring looks to be more anticipatory, experts look to operational efficiency, evaluators expect predictions to offer guidance; investigations call for better team work.

 

 

 

PH'1Q2C: Stages in Strengthening Assessment of Problems

Spiral trajectory of stages based on modes of problem awareness to strengthen assessment o problems: Q2

In this framework, the ways to identify problems, having been plotted,
are then viewed as modes of problem awareness.

These modes comprise distinctive principles and values for developing conviction about a problem, its solvability and appropriate handling. Together they spell out what is required for an enterprise to avoid failure and continually improve.

Handling problems starts with their identification through regular monitoring (μ1) that is targeted sensibly. Even so, this data can be confusing and is liable to misinterpretation.

Cycle-1 modes define progressively more sophisticated way to respond to findings from monitoring (μ1): initially by drawing on expertise (μ2) to understand the blip, then by investigation (μ3) to clarify the situation, and finally by evaluating (μ4) to determine significance.

In Cycle-2, the final three modes progressively address a situation that is deemed significant, initially by altering operational functioning (μ5), then by ensuring team-work and cooperation (μ6), and finally by predicting (μ7) future performance.

In this way, monitoring (μ1) moves from being selective, to expanding its coverage and finally to being anticipatory.

Drivers for the evolutionary progression through these modes appear to be: (a) external pressures, (b) personal aspirations, (c) internal and external changes, and (d) undesirable consequences of previous Stages pushed to extremes.

PH'1Q2HK:  Determinants of Specific Improvement

As usual, a Tree can be created from the essence of each of the 7 modes and this provides for dynamics between the determinants of specific improvement.

The dynamic duality to be applied is the usual personal/individual v social/organizational.

The internal duality is suggested as feedback from status quo v expectations of adjustments. Feedback facilitates improvement, and expectations foster improvement.

The psychosocial pressures are performance as the underpinning force derived from the Action-RL1 and not shown in the diagram, and then certainty based on the Q2 position, and finally certainty (from Empiricist-PH'1L2deciding) and performance again (from Opportunist-PH'1L3deciding).

Determinants of specific improvement: Tree pattern Q2

PH'1Q2sH: Not investigated: Name Unknown

PH'1Q2sHK: Not investigated: Name Unknown

Q3: Post-Crisis Viability

Viabilityis the primary requirement of any enterprise. If there is a crisis, then all energies must be focused and used in a practical fashion.

When things are going wrong, time is at a premium, complacency is intolerable and prompt action is essential.

  Ways (t) to
Force Change
TET
Modes/Stages (μ/Φ)
in Strengthening
Change Momentum
Spiral
Hierarchy (L) for
Post-Crisis Viability
Tree
7 Resolve Controversy Controversy Resolution Alternatives
6 Offer Incentives Compelling Incentives Incentives
5 Demand Adaptation Unavoidable Adaptation Adaptation
4 Exert Authority Indisputable Authority Knowing
3 Allow Confrontation Direct Confrontation Thinking
2 Re-organise Systems Targeted Re-organizing Organising
1 Make Interventions Rapid Intervention Intervening

PH'1Q3t: Ways to Force Change

Ways to force changewere developed from the application of styles to the Decision Typology (PH'1). The ways are distinctively different as evidenced in the matrix below.

Approaches:
via
Interventions
via
Re-organsing
via
Confrontation
via
Authority
via
Adaptation
via
Incentives
via
Resolution of Controversy
  Doing Organising Advising Bossing Adaptive Incentive Representative
Function To deal promptly with the situation and opportunities. To adjust systems to realities perceived by those involved. To address the situation head on. To cut through rational opposition to necessary action. To reduce opposition from crucial groups. To reward handling challenges as given. To bring facts, logic, and bigger picture into sharper focus.
Origin of Targets Targets are self-evident, desirable, directly achievable, widely supported.            
Titles/Labels Doer Organiser, Facilitator, Coordinator. Thinker, Planner, Advisor. Leader Compromiser, Diplomat Driver Highest authority
Effect •Generates activity. •Boosts morale. •Contextual support.
•Reduces anxiety.
•Stops arguments. •Boosts confidence. •Unites the group. •Reduces uncertainty. •Eases tensions •Reduces stress •Provides rewards
•Boosts motivation
•Increases participation
•Reduces misunderstanding
Link to Self Impersonal            
Style Direct, forceful Formal, indirect, involving Powerful, independent Authoritative Diplomatic, emollient Procedural Clarifying
Plotting ways to force change against resolving the crisis (X-axis) and activating participants (Y-axis): Q3.

TET Analysis: The ways considered in relation to an enterprise can be plotted according to whether they are high or low in regard to resolution of the immediate crisis (X-axis) and in their activation of participants (Y-axis).

As usual, the ways fall into four quadrants. Approaches in diametrically opposite quadrants engender a degree of antagonism.

» UR assumes availability of power, while LL assumes natural compliance;
» LR is task-centred, while UL is participant-centred.

The inner circle contains direct ways to get handling of the threat.
The outer circle contains indirect ways to get handling of the threat.
The two circles fuse in interventionswhich can be both direct and indirect.

The arrows indicate natural preferences for getting assistance i.e. confrontation is assisted by incentives, applying authority is assisted by enabling resolution of controversies, re-organising is assisted if adaptation is unavoidable, and intervening in situations is assisted by the presence of a consensus.

 

 

 

PH'1Q3C: Stages in Strengthening Change Momentum

Spiral trajectory of stages based on modes of crisis engagement to strengthen change momentum: Q3

In this framework, the ways to force change, having been plotted,
are then viewed as modes of engaging with the crisis.

These modes comprise distinctive principles and values for determining and agreeing actions, targets and deadlines that will lead to timely and necessary change. Together they spell out what is required to produce change essential for the enterprise to remain viable given the current threat.

Pressures for change are generated by an untoward or unwanted situation which staff resist handling, leading to rapid intervention (μ1) being called for.

Cycle-1 modes define progressively more sophisticated way to deal with apathy, habit or self-interest so as to enable suitable responses (μ1): initially by re-organising (μ2) work efforts, then by confronting (μ3) those standing in the way, and finally by exercising available authority (μ4) .

In Cycle-2, the final three modes progressively enhance willingness and commitment, initially by adapting (μ5)to realities, then by providing incentives(μ6), and finally by removing controversies (μ7).

In this way, intervening (μ1) moves from being situation-driven, through being target-drivenand finally to being consensus-driven.

Drivers for the evolutionary progression through these modes appear to be: (a) degree of urgency of the crisis , (b) time and resource demands, (c) amount of resistance, and (d) limitations of previous Stages pushed to extremes.

PH'1Q3HK: Determinants of Post-Crisis Viability

As usual, a Tree can be created from the essence of each of the 7 modes and this provides for dynamics between the determinants of post-crisis viability.

The dynamic duality to be applied is the usual personal/individual v social/organizational.

The internal duality is suggested as activation urgency v necessary cooperation. Necessity facilitates a change, and intervention generates the change.

The psychosocial pressures are performance as the underpinning force derived from the Action-RL1 and not shown in the diagram, and then acceptability based on the Q3 position, and finally performance (from Opportunist-PH'1L3deciding) and understanding (from Dialectic-PH'1L4deciding).

Determinants of post-crisis viability: Tree pattern Q3

PH'1Q3sH: Not investigated: Name Unknown

PH'1Q3sHK: Not investigated: Name Unknown

Q4: Genuine Compromise

Any genuine compromiseresults in all parts of an organisation or all groups in an enterprise cohering and working together harmoniously. This requires energy to deal with values and interests and get directed into social channels.

Natural disagreements can all too easily escalate into disputes that dissipate energies, and even seem to be irresolvable. The situation needs to be questioned and addressed to produce the necessary compromise.

  Ways to
Handle Disputes
TET
Modes/Stages (μ/Φ)
in Strengthening
Resolution of Disputes
Spiral
Hierarchy (L) for
Genuine Compromise
Tree
7 Reveal Consent Workable Consent Consent
6 Analyse Positions Re-defined Positions Positions
5 Model Integration Managed Integration Integrating
4 Uphold Arbitration Impartial Arbitration Arbitrating
3 Facilitate Debates Structured Debates Debating
2 Enter Negotiations Direct Negotiations Negotiating
1 Try Mediation Third-Party Mediation Mediating

Note: Differences between Ways and Modes have not been clarified.

PH'1Q4t: Ways to Handle Disputes

Ways to handle disputeswere developed from the application of styles to the Decision Typology (PH'1). The ways are distinctively different as evidenced in the matrix below.

Approaches:
Mediating Negotiating Debating Arbitrating Integrating Positioning Consenting
Function Modifying the positions of disputing groups. Pursuing a group's position. Representing a group's position. Impartial judging between group positions. Combining group positions with the contextual realities. Checking group positions in relation to a given compromise. Going along with a compromise that resolves the dispute.
Priority Maintain good relations between the various sides. Get the best deal possible for one's own side without excessive harm to other sides. Explain and defend the group's position. Get a definitive resolution for one side or the other. Finding an optimum result given the wider context. Allowing every side to state their position. Keeping the enterprise functioning.
Titles/Labels Mediator Negotiator Delegator/Debater Arbitrator Synthesizer Representative Participant
               
             
               

TET Analysis: The ways considered in relation to an enterprise can be plotted according to whether they are high or low in regard to reduction of the conflict (X-axis) and in their acceptance of the interests of all (Y-axis).

As usual, the ways fall into four quadrants. Approaches in diametrically opposite quadrants engender a degree of antagonism.

» UR provides a resolution, while LL searches for a resolution;
» LR is informal-adaptive, while UL is structured-organised.

The inner circle contains protagonist-centred ways.
The outer circle contains whole enterprise-centred ways.
The two circles fuse in mediationwhich can focus both on protagonists' needs and the enterprise's need for cohesion.

The arrows indicate natural preferences for gaining assent to a resolution i.e. negotiation is assisted by aligning with an integration of the compromise, public debates between representatives are assisted by analyses of positions, arbitration is assisted by the presence of consent, and mediation based on mutuality is assisted if it leads to cohesion.

 

 

 

PH'1Q4C: Stages in Strengthening Resolution of Disputes

Spiral trajectory of stages based on modes of compromising to strengthen dispute resolution: Q4

In this framework, the ways to handle disputes, having been plotted, are viewed as modes of reaching a compromise.

These modes comprise distinctive principles and values for reconciling interests, formulating compromises and ensuring adherence to any resolution. Together they spell out what is required for disputants to reach an accommodation and therefore for the enterprise as a whole to maintain social cohesion.

Reaching a compromise starts by using third-party mediation (μ1) to modify group positions. However, significant differences can make this difficult.

Cycle-1 modes define progressively more sophisticated way to overcome differences that impair resolution: initially by enabling direct negotiations (μ2)to arguegroup positions, then by public debates (μ3) to exposepositions, and finally by agreement to use an impartial arbiter (μ4) who judges the positions.

In Cycle-2, the final three modes progressively strengthen adherence to whatever resolution emerges: initially by managing a synthesis (μ5)to integrate the resolution into the work flow, then by ensuring that all side re-define their positions (μ6) to check the resolution, and finally by demonstrations of workable consent (μ7) that confirms the resolution.

In this way, mediation (μ1) moves from being mutuality-oriented, through being resolution-orientedand finally to being cohesion-oriented.

Drivers for the evolutionary progression through these modes appear to be: (a) disruption caused by the dispute, (b) socio-emotional intensity of the conflict, (c) impact on morale, and (d) limitation of previous Stages.

PH'1Q4HK: Determinants of Genuine Compromise

As usual, a Tree can be created from the essence of each of the 7 modes and this provides for dynamics between the determinants of genuine compromise.

The dynamic duality to be applied is the usual personal/individual v social/enterprise.

The internal duality is suggested as adaptation/accord v agreement/confirmation.

The psychosocial pressures are performance as the underpinning force derived from the Action-RL1 and not shown in the diagram, and then well-being based on the Q4 position, and finally understanding (from Dialectic-PH'1L4deciding) and acceptability (from Systemicist-PH'1L5deciding).

Determinants of genuine resolution: Tree pattern Q4

PH'1Q4sH: Not investigated: Name Unknown

PH'1Q4sHK: Not investigated: Name Unknown

Q5: Explicit Leadership

When work is stagnating, the cause can often be traced to a lack of leadership. The leadership role may have been assigned, but leadership needs to be manifest in practice, not just on paper. Articulate leadership emerges when someone grips a stagnating project or enterprise and starts to talking to those involved about how to develop it.

  Ways (t) to
Depict Development
TET
Modes/Stages (μ/Φ)
in Strengthening
Change Management
Spiral
Hierarchy (L) for
Articulate Leadership
Tree
7 Bring in Specialists Specialist Input Specialist
6 Seek Consensus Consensual Adoption Consensus
5 Engage Management Management Priorities Management
4 Plan Strategically Strategic Planning Strategizing
3 Involve Participants Participant Perspectives Participating
2 Understand Analytically In-depth Analyses Analysing
1 Produce Models Holistic Models Modelling

PH'1Q5t: Ways to Depict Development

Ways to depict developmentwere developed from the application of styles to the Decision Typology (PH'1). The ways are distinctively different as evidenced in the matrix below.

Approaches:
Holistic
Modelling
In-depth
Analyses
Participant
Perspectives
Strategic
Planning
Management
Priorities
Consensual
Choice
Specialist
Input
Function To ensure development is balanced. To provide analyses which underpin potential change. To promote personal interests and improve social relations. To generate a plan to create a specific future from the present. To make complexity manageable. To ensure co-workers see the situation similarly. To provide distinctive valuable and relevant perspectives.
Perspective Observing events Assisting with change Being affected Seeking an optimal feasible outcome. Carrying operational responsibility Working in a group Possessing relevant in-depth knowledge.
Root Question What is going on here? What are the issues? What does it look like from where I stand? Where is the enterprise now and where do we want to be? What is salient and forcing me to act? What do we have to face together? What are the real challenges and risks?
Key Player Anybody in the situation. Internal or external consultants. Group representatives. Leaders Managers Coordinators Experts with a holistic orientation.
Contributors Anyone willing to exchange views Opinion-formers or representatives of sub-groups. Anyone affected by the change. Key players and analysts. Subordinates, trusted colleagues Other members of the group. Other specialists.
Indication Need to explain a problematic situation. Need to integrate relevant perspectives. Need to less adverse effects of change. Need to generate a powerful feasible way forward. Need to instigate and direct action. Need for a united front & harmonized efforts. Need to clarify what is significant but poorly understood.
Processes Identify trends, forces, factors, triggers, feedback, vicious cycles. Collect data, interview. develop quantitative and qualitative analyses/ Organize surveys, meetings, network, circulate position statements. Focus on key issues: reappraise fundamentals, identify strengths/weaknesses, think the unthinkable. Gather opinions, get reports, use gut feel, discuss with confidantes. Adapt to others, elicit and share views, find compromises, re-shape conclusions. become informed, apply expertise, identify potentials and consequences.
Style Persuasive, genuine, applies natural bias. Methodical, supports power of the commissioner. Aspirational, emotional, challenges power structures. Directing, confronting, arousing, mobilizing. Personal, focussed, simplifying, pragmatic. Inclusive, attached, persuaded. Educative, cautious, impersonal.
Output Account with diagrams to show evolutionary trends. Descriptive review with tables and recommendations. Position statements with demands and wishes. Strategic analysis with alternative scenarios. Briefings and memos with instructions and task assignments. Working papers and proposals. Reports with implications of various choices.

TET Analysis: The ways considered in relation to an enterprise can be plotted according to whether they are high or low in regard to a concern for balance (X-axis) and in their need for cooperation (Y-axis).

As usual, the ways fall into four quadrants. Approaches in diametrically opposite quadrants engender a degree of antagonism.

» UR are dynamic and future-oriented, while LL are focused on control and the status quo;
» LR is impersonal and methodical, while UL highlights needs and interests.

The inner circle contains reflective ways.
The outer circle contains action-oriented ways.
The two circles fuse in modelling which must be both reflective and action-oriented.

The arrows indicate natural preferences for confirming a design i.e. analyses are influenced by management practicalities, participant involvementis affected by the search for consensus, strategic planningis assisted by specialist input, and modellingbased on evolution is assisted by the use of simulations.

 

 

 

PH'1Q5C: Stages in Strengthening Management of Change

Spiral trajectory of stages based on modes of intervening to strengthen management of change: Q5

In this framework, the ways to depict development, having been plotted, are viewed as modes of intervening.

These modes comprise distinctive principles and values for intervening in a way that gets cooperation and progress. Together they spell out what is required for participants to accept and contribute to major change, and therefore for the enterprise to develop in a safe and balanced fashion.

Modelling starts by representing the current evolution (μ1) which seems to demand intervention, but inherent complexity and potential social resistance makes this difficult.

Cycle-1 modes define progressively more sophisticated way to handle natural opposition: initially by enabling in-depth analyses (μ2)to penetrate the complexity, then by obtaining participant perspectives (μ3) to learnmore, and finally by strategic planning (μ4) that envisions a potential better state in the future.

In Cycle-2, the final three modes progressively strengthen adherence to the proposed scenario: initially by checking management priorities (μ5) to confirm feasibility, then by checking consensual adoption (μ6) to get buy-in, and finally by obtaining specialist input (μ7) to refine details.

In this way, modelling (μ1) moves from being evolution based, through being scenario-basedand finally to being simulation-based.

Drivers for the evolutionary progression through these modes appear to be: (a) sense that change is needed, (b) aspiration of the leadership, (c) pressures for comprehension, and (d) limitation of previous Stages.

PH'1Q5HK: Determinants of Articulate Leadership

As usual, a Tree can be created from the essence of each of the 7 modes and this provides for dynamics between the determinants of articulate leadership.

The dynamic duality to be applied is the usual personal/individual v social/enterprise.

The internal duality is suggested as design of a future /perceptions v resistance/implementation.

The psychosocial pressures are performance as the underpinning force derived from the Action-RL1 and not shown in the diagram, and then understanding based on the Q5 position, and finally acceptability (from Systemicist-PH'1L5deciding) and selflessness (from Structuralist-PH'1L5deciding).

Determinants of articulate leadership: Tree pattern Q5

PH'1Q5sH: Not investigated: Name Unknown

PH'1Q5sHK: Not investigated: Name Unknown

Q6: Accountable Authority

Authorityis the social mechanism that enables you to move others to do what is required. Influencing others requires energy to be deliberately directed to that end. Because authority should only be used for a legitimate purpose and leads to resource expenditure, you are accountable for its use.

While people are sensitive to any exertion of power, the appropriate use of authority is an expectation of employment. See the analysis of varieties of authority. Here we consider how authority alternatives related to each other.

  Ways (t) to
Exercise Authority
TET
Modes/Stages (μ/Φ) to Strengthen
Required Influence
Spiral
Hierarchy (L) for
Accountable Authority
Tree
7 Influence via Mentoring Personal Mentoring Mentoring
6 Offer Training Training & Counselling Training
5 Provide Facilitation Event Facilitation Facilitation
4 Show Leadership Natural Leadership Leadership
3 Demand Standards Disciplinary Professionalism Professionalism
2 Organise Coordination Project Coordination Coordination
1 Assert Status Managerial Status Status

PH'1Q6t: Ways to Exercise Authority

Ways to exercise authoritywere developed from the application of styles to the Decision Typology (PH'1). The ways are distinctively different as evidenced in the matrix below.

Approaches:
Managerial Coordinative Disciplinary Leadership Facilitative Training/Counselling Mentoring
Function To form a structural backbone for basic staff control. To progress work crossing sections or departments. To maintain technical or professional standards. To produce outstanding achievement. To generate reflection, communication and effective interaction. To instil missing skills, knowledge, attitudes or behaviours. To enable career development and fuller use of personal potential
Origin of Authority Structure of the enterprise Assignable Sapiential Natural or charismatic Allowed by the organiser Pedagogic Attributed
Titles/Labels Line-manager, boss, superior Coordinator, chairman Specialist supervisor, functional head Leader, champion Facilitator, catalyst, advisor Trainer, educator, tutor, coach Mentor, counsellor
Indication Need to ensure basic functioning via accountability. Need to implement a complex multi-functional task/project. Need for disciplinary leadership and development. Need to mobilize a group to deliver an achievement. Need to handle difficult topics or tense relations. Need to assist a new role, a specific change, new methods. Need to deal with uncertainty, frustration, or work distress.
Target Subordinates Staff at any level, but usually same or below. Juniors in the discipline, generalists affecting discipline. All who willingly follow the leader. Any worker who invites or allows it. Anyone expected to remedy defects in performance. Anyone prepared to look inwards and apply their will.
Processes Assign duties, set tasks with deadlines, decide policy and priorities, handle staff development Propose goals, make plans, assign roles temporarily, foster cooperation, check progress, report back. Assess techniques in use, supervise practice, advise on related policies, link to wider profession. Set a direction, be positive, enthuse and activate followers, balance needs of situation and staff. Enable genuine exchanges, elicit ideas and views. Identify developmental needs, apply or make available teaching methods. Offer a role model and foster self-realization in work.
Appraisal Make definitive rounded appraisals. Contributory appraisal of non-technical aspects. Appraise technical proficiency, leading to dual accountability. Appraise potential and is application in practice. Suggest and assist self-appraisal. Appraise attitude and response to training; provide certification. Foster self-appraisal.
Style Telling, controlling. Involving, handling. Definitive, focused. Persuasive, inspiring. Hands-off, enabling. Explanatory. Developmental.
Plotting ways to exercise authority against expectation of responsiveness (X-axis) and submission by others (Y-axis): Q6

TET Analysis: The ways considered in relation to an enterprise can be plotted according to whether they are high or low in regard to expectations of spontaneous responsiveness (X-axis) and in the willingness of others to submit (Y-axis).

As usual, the ways fall into four quadrants. Approaches in diametrically opposite quadrants engender a degree of antagonism.

» UR accepts inequality, while LL are egalitarian;
» LR is a general/comprehensive power, while UL are specialized and specific

The inner circle contains direct, even forceful, ways to exercise authority.
The outer circle contains indirect and largely persuasive ways to exercise authority.
The circles fuse in asserting statuswhich is both forceful and persuasive.

The arrows indicate natural preferences to overcome resistance i.e. coordinators provide or organise facilitation, disciplinary superiors propose more training, leaders, concerned for followers, suggest mentoring, and managers recognize that any assigned status depends on personal capability.

 

 

PH'1Q6C: Stages in Strengthening Influence at Work

In this framework, the ways to exercise authority, having been plotted,
are then viewed as modes of boosting influence.

Spiral trajectory of stages based on modes of boosting influence to strengthen influence at work: Q6

These modes comprise distinctive principles and values for discharging responsibility, achieving through others and progressing a project. Together they spell out what is required for individuals to perform at their best and for any enterprise to thrive.

Influence starts with an assertion of managerial status (μ1) and relevant duties intrinsic to a particular post. However, posts compartmentalize work.

Cycle-1 modes progressively overcome compartmentalization and increase a person's sphere of influence: initially by enabling staff at any managerial level to be instructed using coordinative techniques (μ2) , then by applying professionalism that goes with a discipline (μ3) , and finally by showing leadership (μ4) to get results via a team.

In Cycle-2, the final three modes progressively address team performance and acceptance of new responsibilities, initially by improving interactions through facilitation (μ5), then by remedying gaps in performance through training (μ6), and finally by becoming self-aware through mentoring (μ7).

In this way, managerial authority (μ1) moves from being post-based, to becoming team-based and finally to reflecting authentic capability.

Drivers for the evolutionary progression through these modes appear to be: (a) pressures for performance, (b) inherent capabilities and aspirations, (c)  need to resolve weaknesses and gaps, and (d) undesirable consequences of previous Stages pushed to extremes.

PH'1Q6HK: Determinants of Accountable Authority

As usual, a Tree can be created from the essence of each of the 7 modes and this provides for dynamics between the determinants of accountable authority.

The dynamic duality to be applied is the usual personal/individual v social/organizational.

The internal duality is suggested as performance/control v capability/development.

The psychosocial pressures are performance as the underpinning force derived from the Action-RL1 and not shown in the diagram, and then autonomy based on the Q6 position, and finally selflessness (from Structuralist-PH'1L6deciding) and well-being (from Imaginist-PH'1L7deciding).

Determinants of accountable authority: Tree pattern Q6

PH'1Q6sH: Not investigated: Name Unknown

PH'1Q6sHK: Not investigated: Name Unknown

Q7: Motivated Achievement

When viewing achievement as a result of personal effort, the degree and quality of motivation plays a central role. When things are stagnating, it is very possible that those involved are insufficiently motivated.

  Ways (t) to
Direct Motivation
TET
Modes/Stages (μ/Φ)
in Strengthening
Optimal Participation
Spiral
Hierarchy (L) for
Motivated Achievement
Tree
7 Respond to the Environment Evolving Environment Environmental
6 Develop Collegiality In-group Collegiality Collegial
5 Find Your Vocation Specialist Vocation Vocational
4 Develop Aspirations Career Aspirations Aspirational
3 Seek Counsel Diverse Counsel Counselling
2 Extend Education Additional Education Educational
1 Use Reflection Personal Reflection Reflective

PH'1Q7t: Ways to Develop Motivation

Ways to direct motivationwere developed from the application of styles to the Decision Typology (PH'1). The ways are distinctively different as evidenced in the matrix below.

Approaches:
Reflective Educational Counselling Aspirational Vocational Collegial Environmental
Function To provide balanced engagement of self in the situation. To broaden outlook and reduce bias or preconceptions. To foster emotional growth and individuation To uplift, energise and release creativity. To root efforts in a socially useful and rewarded activity. To connect with imaginative spiritual realm. To meet communal needs and face social realities.
Origin Draw on personal knowledge and experience. Accept being taught. Accept being confronted. Value dreaming and imagining. Find a calling. Stilling the mind. Being open to others,
Indication Need to activate authentic thought on an issue. Need for relevant knowledge. Need to remove blind-spots and inhibitions. Need for a new inspiring viable future. Need for orthodox expertise and professionalism. Need to reach deep truths about a unique contribution. Need for social engagement.
Benefit Reduction in emotionality and impulsiveness. Embedding previously unknown facts and principles. Clearer view of the issues. Engages others positively. Development of a specialist career. Inner balance and steadfastness. Stronger connection and responsiveness to wider society.
Processes Dialogue, internal conversations, imaginative rehearsals. Teaching courses, seminars, self-initiated study. Advice, support, dynamic therapy for inner conflicts. Envision scenarios, nourish the new, play with possibilities. Peer guidance, hands-on experience, adherence to orthodoxy. Retreats, dreams, meditation, use of spiritual tools. Consult with outsiders and the general public.
Helper Impartial friend Teacher Counsellor Follower Colleague Guide External opinion
Effect Clarifies Grounds Challenges Enthuses Focuses Resolves Integrates
Plotting ways to develop motivation against enterprise needs (X-axis) and needs of self (Y-axis): Q7

TET Analysis: The ways considered in relation to an enterprise can be plotted according to whether they are high or low on their focus on the needs of the enterprise (X-axis) and on their focus on the needs of the Self (Y-axis).

As usual, the ways fall into four quadrants. Approaches in diametrically opposite quadrants engender a degree of antagonism.

» UR are socially-oriented, while LL are personally-oriented;
» LR is focused on a current state, while UL are receptive to the new.

The inner circle contains self-controlled ways to get motivated.
The outer circle contains externally-dependent ways to get motivated.
The circles fuse in reflectionwhich can be both self-controlled and dependent on external input.

The arrows indicate natural preferences for development of any emergent motivation i.e. education is supported if based in a vocation, counsellingcan be strengthened by collegiality, aspirations are most valuable if they respond to the environment, and reflection drawing on the self is boosted if it draws on personal growth in relation to enterprise needs.

 

 

 

PH'1Q7C: Stages in Strengthening Commitment

Spiral trajectory of stages based on modes of participation to strengthen commitment: Q7

In this framework, the ways to direct motivation, having been plotted,
are then viewed as modes of participation.

These modes comprise distinctive principles and values for judging situations and people, pursuing aspirations and a career. Together they spell out what is required for motivation to contribute to participation at work.

Any commitment starts with personal reflection (μ1) that is self-based and so over-dependent on past experience, intrinsic biases and irrelevant self-interest.

Cycle-1 modes progressively overcome these limitations: initially by gaining additional education (μ2) , then by obtaining counsel (μ3) from diverse sources, and finally by developing career aspirations (μ4).

In Cycle-2, the final three modes progressively enhance the ability to address work challenges, initially by choice of a vocation (μ5), then by collegial participation (μ6), and finally by adapting to the milieu (μ7).

In this way, personal reflection (μ1) moves from being self-oriented, to becoming work-oriented and finally to being growth-oriented.

Drivers for the evolutionary progression through these modes appear to be: (a) external pressures for commitment, (b) personal aspirations for contributing, (c)  need to resolve weaknesses and gaps, and (d) undesirable consequences of previous Stages pushed to extremes.

PH'1Q7HK: Determinants of a Motivated Achievement

As usual, a Tree can be created from the essence of each of the 7 modes and this provides for dynamics between the determinants of motivated achievement.

The dynamic duality to be applied is the usual personal/individual v social/organizational.

The internal duality is suggested as Involvement/comfort v direction/participation.

The psychosocial pressures are performance as the underpinning force derived from the Action-RL1 and not shown in the diagram, and then selflessness based on the Q7 position, and finally well-being (from Imaginist-PH'1L7deciding) and autonomy (from Rationalist-PH'1L1deciding).

Determinants of motivated achievement: Tree pattern Q7

 

Comparing Internals of PH'1Q Arenas of Achieving

Download a pdf Table listing the 7 types/modes/levels to enable easier comparisons across the 7 PH'1Q Arenas.

Download pdf file of Table below comparing many internals of the structures.

Table comparing the internals of the PH'1Q arenas of achieving: ways, modes, spiral, tree.

 


Logic for Naming

As explained in the Architecture Room, naming of whole frameworks, especially Trees, has been a challenge. The solution for the main framework Trees followed discovery of a logic that could be systematically applied.

In these Q-Arenas, there serious difficulties were also encountered in naming the TET, Spiral and Tree. While, the precise logic determined for PH'2Q Arenas did not appear to apply, a similar relation to the Root Levels has perhaps been identified.

In regard to Trees, a pattern appeared to emerge as follows: the Tree name has two words with the first adjective word taken from the Root Level Domain associated with the Q•, and the second noun word taken from the fundamentals of the next lower Root Level Domain.

Applying this speculative proposal suggests :

Q1HK: Operating Effectiveness i.e. RL1 because 'operating' is an activity +RL7 because 'effectiveness' is the Primal Need.

Q2HK: Specific Improvement i.e. RL2 because 'specificity' implies inquiry + RL1 because 'improvement' refers to some action or achievement.

Q3HK: Post-Crisis Viability i.e. RL3 because 'post-crisis' refers to a change + RL2 because 'viability' is an assessment.

Q4HK: Genuine Compromisei.e. RL4 because 'genuineness' is experienced + RL3 because 'compromise' implies a change.

Q5HK: Articulate Leadership i.e. RL5 because being 'articulate' is about communicating clearly, precisely and relevantly + RL4 because 'leadership' will be felt by the individual leading and experienced by followers.

Q6HK: Accountable Authority i.e. RL6 because 'accountability' is about serving purposes and values + RL5 because 'authority' is dispensed via communication.

Q7HK: Motivated Achievement i.e. RL7 because 'motivation' is a main contributor to willingness + RL6 because 'achievement' is the Primal Need.

 


Plotting all Arenas

These are the diagrams whose logic is explained in the Architecture Room.

Plot of the arenas of achieving against handling the unexpected (X-axis) and stabilizing the project (Y-axis).

Arenas of Achieving, that are the bases for developing momentum in a stagnating project, are plotted and fall into four quadrants according to whether they are high or low in handling the unexpected (X-axis) and on stabilizing the project and its participants (Y-Axis).

This diagram appears valid insofar as typical TET features are to be found.

  • The inner circle contains Arenas where momentum maintains the project in a practical way, while the outer circle contains Arenas where momentum maintains the project psychosocially. The two circles fuse in Authoritywhich can do both.
  • Arenas in diametrically opposite quadrants have a degree of antagonism:  UR Arenas are concerned with the project as a whole, while LL Arenas deal with more specific issues; UL Arenas are impersonal, while the LR Arena is highly personal.
  • The arrows show interactional support: motivation supports improvement, compromise supports effectiveness; leadership supports viability; and finally informal and formal authority support each other.

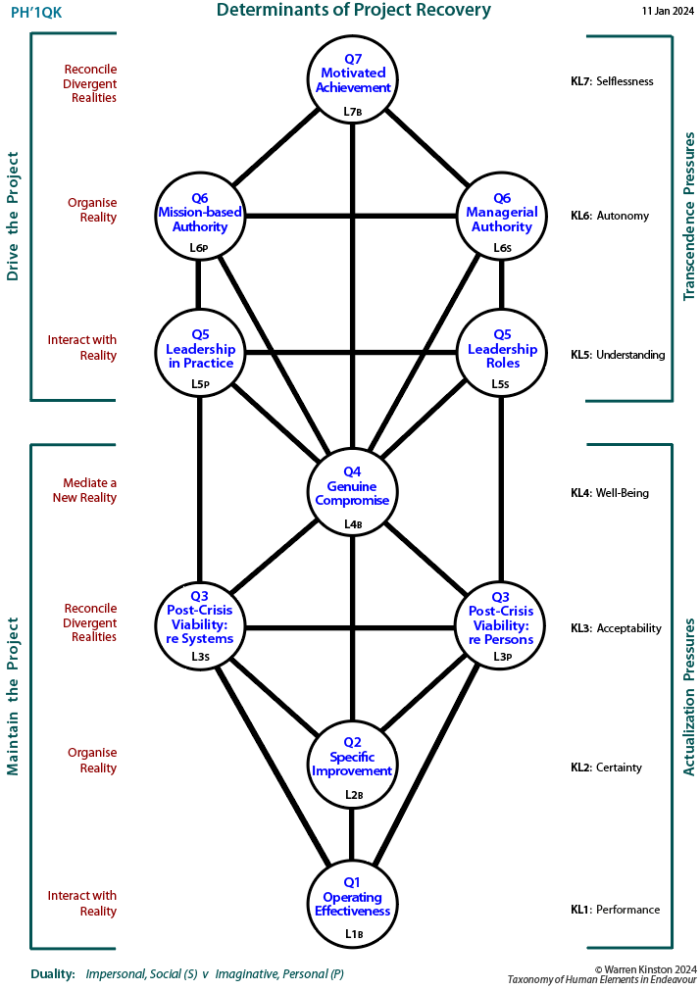
The full significance of the Tree shown below has not been determined. What it possibly shows is that Genuine Compromise lies at the heart of any enterprise and possible of particular significance in the recovery of any project in difficulties.

Determinants of project recovery based on all the arenas of achieving.


Originally posted: 12-Jan-2024.